
Lives Lived Well ConnectWell Portal
Lives Lived Well offers evidence-based services for people with concerns relating to drugs and alcohol, mental health, gambling and more.
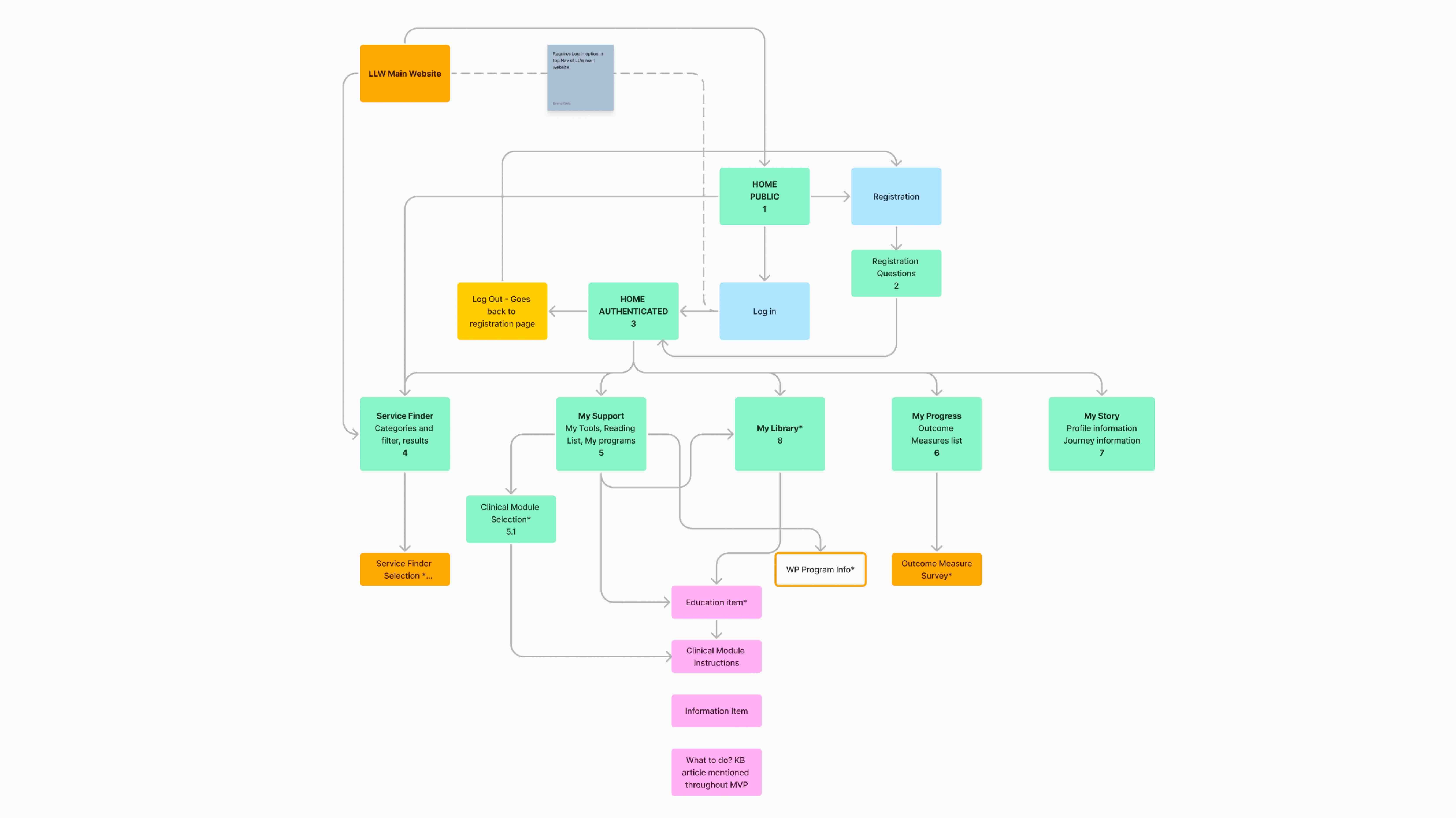
The organisation identified the need for a 24-7, always-on digital portal. One that could provide personalised support to reduce harm and nurture recovery.
This project carefully considered user experience, based on interviews with the program’s real clients. Front of mind was the understanding that users may be under the influence when navigating the portal. The design was intentionally large, clean and minimalist to aid navigation.
The complexity of this projected stemmed from reliance on the client’s preferred tech stack (Microsoft Power Pages). To overcome design challenges, our specialist digital team at Tone built the platform from scratch, using custom coding.
The design took inspiration from the Japanese Bento Box. A compartmentalised ‘meal’ of visual organisation and personalised experience. The approach offered a clean, efficient, visually appealing design structure. A familiar layout for anyone who's used online streaming services or government portals.
Illustrations added a hand-drawn touch, connecting the audience with the human experience. Gradient colour delivered spontaneity and life. This ticked the client’s request for an injection of warmth into a fixed colour palette. To further personalise the experience, we designed avatars that would protect privacy for people who prefer not to use a profile photo.
The outcome? A private, interactive portal that gives clients timely access to information and pathways for care.


The Tone team were understanding and empathetic to the needs of our clients right from the start. Their consideration of this was evident throughout the project; from the initial discovery and concepts right through to the final design delivery. It was a pleasure to work with a like-minded team who put the needs of our clients first. Designs were of a very high-quality and we appreciated the attention to detail, and particularly found the thorough Build Toolkit a very useful asset.




